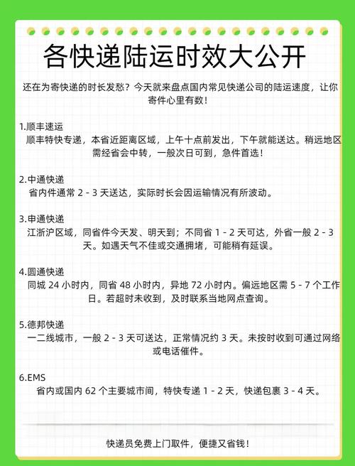
这是一个非常常见的问题,但答案并不是一个固定的数字,因为它受到很多因素的影响,邮政快递(主要指中国邮政EMS和普通包裹)的时效可以从1-2天到一周甚至更久不等。

(图片来源网络,侵删)
下面我为您详细拆解一下,并给出不同情况下的参考时间。
核心结论速览
| 服务类型 | 大致时效范围 | 影响因素说明 |
|---|---|---|
| EMS特快专递 | 1-3天 | 服务最快,覆盖全国主要城市,价格也最高,适合紧急文件和贵重物品。 |
| 邮政普通包裹 | 3-7天 | 经济实惠,速度适中,适合不紧急、对时效要求不高的物品。 |
| 国际邮政快递 | 7-15天或更长 | 受距离、海关、清关效率影响很大,时效不稳定。 |
国内邮政快递时效详解
国内邮政主要提供两种核心服务:EMS和普通包裹。
EMS (特快专递)
这是邮政速度最快的服务,主打“次日达”和“隔日达”。
-
参考时效:
(图片来源网络,侵删)- 省内互寄: 1-2天 送达。
- 邻省互寄: 2-3天 送达。
- 跨省(如北京到广州): 2-4天 送达。
- 偏远地区: 可能需要 3-5天。
-
优点:
- 速度快: 在所有邮政服务中时效最优。
- 覆盖广: 可以通达全国所有乡镇,甚至部分偏远村落。
- 可追踪: 提供全程物流跟踪信息。
- 安全性高: 适合寄送重要文件、证件、合同等。
-
缺点:
- 价格较高: 比普通快递和邮政普通包裹贵。
普通包裹 (含“e邮宝”等经济型产品)
这是邮政提供的一种经济实惠的寄递服务,速度较慢但价格便宜。
-
参考时效:
(图片来源网络,侵删)- 主要城市间: 大约需要 3-7天。
- 偏远地区: 可能需要 7天以上,甚至10-15天。
-
特点:
- 价格便宜: 是邮政系内最经济的选择。
- 速度较慢: 不适合紧急物品。
- 追踪信息可能不全: 尤其是传统包裹,可能在运输过程中更新信息较慢,现在新型的经济产品(如“e邮宝”)追踪会好一些。
影响时效的主要因素
除了选择的服务类型,以下因素也会显著影响快递的到达时间:
-
寄收件地址:
- 城市 vs. 农村: 寄往一线、新一线等大城市通常更快,而寄往偏远山区、乡村地区会慢很多。
- 距离: 跨省肯定比省内慢。
-
物流节点:
- 揽收时间: 如果是在下午很晚或傍晚才揽收,当天的运输可能就赶不上了,会顺延到第二天。
- 中转效率: 大型中转中心的处理效率高,速度快;小型或偏远的中转站处理效率可能较低。
-
节假日:
- 快递高峰期: 如“双十一”、“618”等电商大促期间,以及春节前后,快递量会暴增,导致处理和运输能力紧张,时效会普遍延长1-3天甚至更久。
-
天气与交通:
- 恶劣天气(如暴雪、大雾、洪水)会影响航空和陆路运输,导致延误。
- 交通管制、道路施工等也会造成运输不畅。
-
海关清关(仅限国际件):
国际邮件需要经过两国海关的检查,如果收件国海关查验严格或清关效率低,邮件就会被长时间滞留,这是国际邮政延误最主要的原因。
如何查询和预估更准确的时间?
-
使用官方查询工具:
- 最准确的方式是在中国邮政的官方网站或App上输入你的邮件号码进行查询。
- 查询页面会显示邮件的每一个流转节点(如:已揽收、到达中转中心、离开中转中心、派送中、已签收),通过这些信息你可以大致判断邮件走到了哪里,预计还需要多久。
-
参考历史数据:
在下单前,可以咨询邮政客服或查看历史用户的评价,了解从你的寄件地到收件地的大致平均时效。
总结建议
- 寄紧急文件、重要物品: 首选 EMS,虽然贵一点,但速度和可靠性有保障。
- 寄不急的、非贵重物品(如衣服、书籍): 可以选择 邮政普通包裹 或其他快递公司的经济型产品,性价比高。
- 寄国际件: 一定要预留充足的时间(至少2周),并做好可能被海关扣留查验的心理准备。
希望这个详细的解答能帮到您!
标签: 邮政快递几天到 邮政快递一般几天送达 邮政快递时效几天
版权声明:除非特别标注,否则均为本站原创文章,转载时请以链接形式注明文章出处。